不思议迷宫霓虹之都攻略
不思议迷宫霓虹之都迷宫怎么过?不思议迷宫在近期将实装新的迷宫霓虹之都,那么霓虹之都里有哪些新机制,隐藏冈布奥怎么获取,又有哪些彩蛋呢?接下来就让我们一起了解一下吧。
06zyx.com
不思议迷宫霓虹之都攻略
一、地图机制介绍
零六游戏公众号
进入地图后会遇到隐蔽诊所对话开启【义体核心系统】 06sy.cn
义体植入是本图最特色系统。 06gmyx.com
注:所有义体必须在激活核心系统后才能获得,一层的残骸最好在激活后再翻
内容来自lingliuyx.com
lingliuyx.com
1. 核心系统属性说明 06zyx.com
数据片段:主要来源是【打怪】和吃【数据芯片】,升级需要的数据片段会递增。每次升级,攻击及魔力+1,生命及魔法值+10每10次升级,义体效果+5%,义体适应性+10 (限10次)升级需要的数量公式:5*取整(0.04*当前等级^2+0.4*当前等级+20.2) lingliuyx.com
义体适应性:义体适应性除升级核心获得外,还可通过强化骨骼槽获得。
植入义体会增加适应性占用值,义体总占用值超出义体适应性时,获得过载状态,每轮累计 (占用值 - 适应性) 的过载值,
一旦过载,即使取下义体也不会清除过载状态,只能避免继续叠加,当前的过载状态必须使用免疫抑制剂 或 隐蔽诊所 治疗才能清除。
注意过载的产生是在 占用值 超出 适应性 的下一个回合,如果植入后发现超出,不要动作马上卸下是不会产生过载的。
迷宫建筑【梦境系统】的月球漫步光环 和 BOSS技能 ,会扣除义体适应值上限,也可能造成过载。
主动开启义体技【实境扭曲】,也会进入过载状态。
根据过载值获得负面效果:过载值>0时:每轮消耗1点电能,并损失1%生命值过载值>300时:新增:无法施放魔法、主动技,所有造成伤害提升20%过载值>500时 (冒红光):新增:所有义体及核心系统均失效
电能:用于施放义体技,初始上限100,可通过强化外接装备槽提升。
恢复电能的主要手段:1. 外接装备槽的部位效果可以每层恢复电能2. 地图建筑【充电桩】,消耗200探索点回满3. 道具 【便携能源】4. 植入 骨骼槽 - 电力充能义骨 后施放魔法
2. 义体植入
共有8个义体槽位。每个槽位各有4种义体可以获得,根据效果强弱,这些义体的适应性占用值不同,每个槽位可以选择一种义体进行植入。

在植入义体后,获得该义体本身的特效,同时激活该槽位的部位属性。义体特效的最终数值由槽位的强化等级以及核心的义体效果决定。

3. 槽位强化
义体部位属性在植入义体后生效,该属性可使用强化芯片进行强化。强化初始上限为5级,在获得对应部位的扩容器后,可进一步强化到10级。

机械类冈布奥出战时,大盗神彩蛋【钢铁巨人的拇指】可随机扩容一个槽位上限到11级。
每个部位在强化到6级时获得第二条特殊属性
每级需要的强化芯片数量如图:

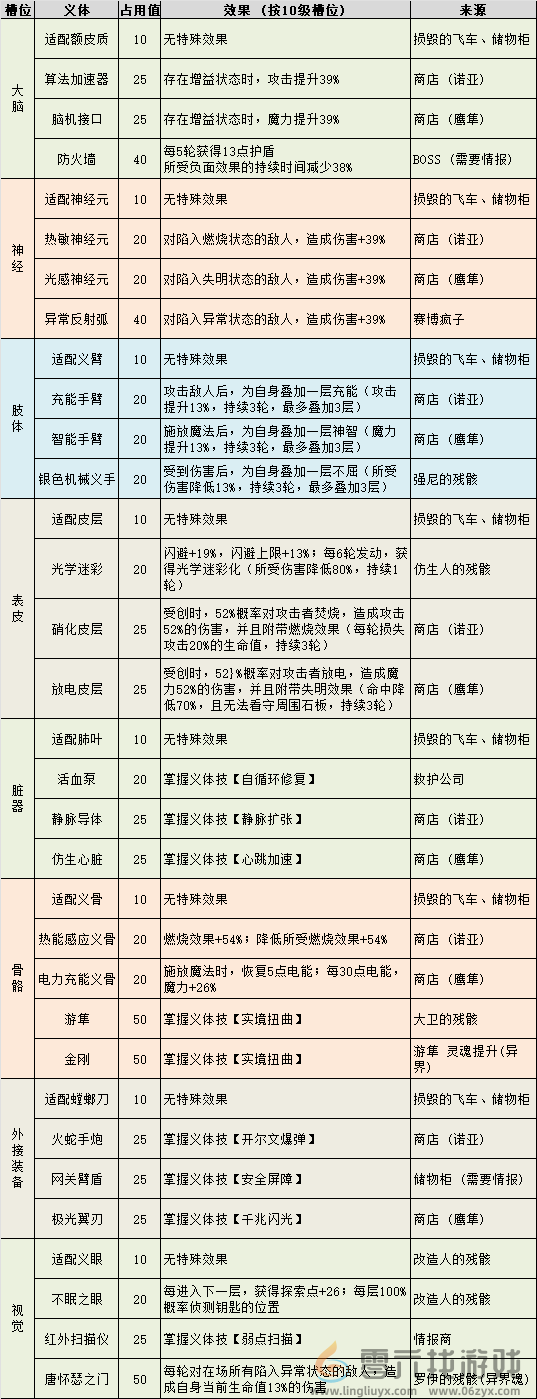
义体部位属性的最终效果受核心义体效果 和 槽位强化等级 影响
以下效果为10级槽的初始效果,标蓝部分受到核心义体效果加成
大脑槽
(Lv.1) 破解系统成功率+50%(Lv.6) 降低受黑客入侵的概率+25%大脑槽扩容器:赛博疯子 (需要情报)
神经槽
(Lv.1) 每进入下一层,获得数据片段+50(Lv.6) 获取的数据片段+5%神经槽扩容器:隐蔽诊所 (需要强化总次数≥15)
肢体槽
(Lv.1) 攻击+30%(Lv.6) 忽视敌人物理抗性+15%肢体槽扩容器:大偷清道夫 (需要情报)
表皮槽(Lv.1) 降低敌人攻击+10(Lv.6) 降低所受伤害+15%表皮槽扩容器:情报商买情报直接给
脏器槽(Lv.1) 魔力+30%(Lv.6) 忽视敌人魔法抗性+15%脏器槽扩容器:研发中心储物柜 (需要情报)
骨骼槽
(Lv.1) 义体适应性+50(Lv.6) 义体技效果+25%骨骼槽扩容器:智能运输车 (需要情报)
外接装备槽
(Lv.1) 每进入下一层,恢复20点电能(Lv.6) 电能上限+50外接装备槽扩容器:鹰隼商店购买 (需要情报)
视觉槽
(Lv.1) 获得强化芯片时,50%概率额外获得1个(Lv.6) 获得便携能源时,25%概率额外获得1个视觉槽扩容器:诺亚商店购买 (需要情报)
4. 义体技
消耗电能施放的主动技,义体技效果受 槽位强化等级 和 骨骼槽义体技效果 加成,不受核心义体效果加成
以下技能效果为10级槽的初始技能效果,标蓝部分受到义体技效果加成
自循环修复
来源:脏器槽 - 活血泵消耗30电能每轮恢复130点生命值,核心系统每更新一次,恢复量+10%(持续5轮)
静脉扩张
来源:脏器槽 - 静脉导体消耗60电能所有义体效果提升39%(持续8轮)
心跳加速
来源:脏器槽 - 仿生心脏消耗60电能核心系统效果提升39%(持续8轮)
实境扭曲
来源:骨骼槽 - 游隼 / 金刚消耗50电能开启,再次施放时关闭(不消耗电能)游隼:每轮累计20点过载值,所受伤害降低65%,造成的伤害提升65%金刚:每轮累计20点过载值,所受伤害降低76%,造成的伤害提升76%,每攻击同一目标3次,令其沙漏时间延长1轮,每施放5次魔法,令时间停止1轮
开尔文爆弹
来源:外接装备槽 - 火蛇手炮消耗40电能对敌人造成(攻击*1.65)点伤害,并将63%伤害溅射到周围敌人,且附带燃烧效果(每轮损失攻击20%的生命值,持续3轮)
安全屏障
来源:外接装备槽 - 网关臂盾消耗40电能吸收195点伤害,所受伤害降低39%(持续本层)
千兆闪光
来源:外接装备槽 - 极光翼刃消耗40电能对目标及周围的敌人造成(魔力*1.65)点伤害,并附带失明效果(命中降低70%,且无法看守周围石板,持续3轮)
弱点扫描
来源:视觉槽 - 红外扫描仪消耗40电能令在场所有敌人所受伤害提升125%(持续5轮)
二、主线和隐藏冈布奥
主线 - 仿生人
启示冒险系
天赋:同阵营冈布奥受人类攻击时,所受伤害降低6%(限无尽模式)
技能:仿生人冈布奥每层都会累积能量,并以此维持仿生体的效果(依技能等级提升)。激活仿生体或进入下一层时,根据激活的仿生体数量消耗能量,每件消耗10点。出站时,初始携带【能量电池】

隐藏 - 都市英雄
深渊战斗系
天赋:霓虹之都,进行强盗的扫荡时,增加60%奖励(按基础奖励计算)
技能:迷宫中,都市英雄冈布奥每进入下一层可累积15点名望,且有多种途径影响名望。他能根据自身名望,对敌人产生不同程度的削弱效果(依技能等级提升)进入迷宫时,初始携带【名望手册】

隐藏拿法
1. 使用全部6种小怪增伤道具后,普通层遇到【霓虹之塔】
2. 每层清一波小怪,清完点楼梯上楼,直到7层遇到【都市英雄】, 打败他,首次获得【都市英雄冈布奥】,后续获得碎片*20
*测试中有BUG,偶尔到7楼没有都市英雄,是因为6层有东西占了格子,比如图腾之类,在上7层前先把占位的东西清完再上就行
三、地图怪物介绍

四、地图建筑介绍

隐蔽诊所
1层必定出现,对话后开启核心系统,并获得【过载检测仪】普通楼层概率遇到,对话可清除过载值义体槽强化总次数≥15,对话获得【神经槽扩容器】

损毁的飞车
获得 数据芯片x2~3随机获得下列未曾获得的义体之一:【适配义骨】【适配义臂】【适配额皮质】【适配肺叶】【适配螳螂刀】【适配神经元】【适配皮层】
30%额外获得 便携能源x120%额外获得 【竞速杯报道】,限1次竞速杯报道 使用:对机车手造成伤害提升3%

充电桩
进行充电需要消耗200探索点电能 + 1000

诺亚公司 (商店)
必定出售商品:
强化芯片*5 (150) 数据芯片*2 (100)
便携能源*1 (150)
若有以下义体未获得,则随机出售一种:
热能感应义骨*1 (500) 充能手臂*1 (500)
算法加速器*1 (500) 静脉导体*1 (500)
火蛇手炮*1 (500) 热敏神经元*1 (500)
硝化皮层*1 (500)
随机出售两个军用物资:
信号干扰器*1 (200) 无声钩爪*1 (200)
榴弹炮*1 (200) 破片燃烧弹*1 (100)
破片闪光弹*1 (100) 重型狙击枪*1 (200)
信号干扰器 使用:令在场所有敌人陷入干扰(攻击降低20%,所有特性被消除,持续3轮,对BOSS无效)
无声钩爪 使用:盗得敌人身上的物品(每个敌人限盗窃一次)
榴弹炮 使用:翻开所有石板,对所有敌人造成100点伤害
破片燃烧弹 使用:投掷后,对在场所有敌人造成50点伤害,并附带燃烧效果(每轮损失攻击20%的伤害,持续3轮)
破片闪光弹 使用:投掷后,对在场所有敌人造成50点伤害,并附带失明效果(命中降低70%,且无法看守周围石板,持续3轮)
重型狙击枪 使用:对敌人造成200点伤害,对精英敌人及BOSS伤害翻倍(子弹3/3)
30%概率出售的商品:
强化芯片*5 (200) 免疫抑制剂*1 (200)
30层以上,10%概率出售的商品:
【反刺棱镜】 (500, 限1次)
受到致命伤害时,免疫并反弹该伤害(包裹中直接生效,生效后物品损毁)
获得对应情报后出售的商品:
视觉槽扩容器*1 (800)
勒索可获得 强化芯片x10 或 数据芯片x3 ,各上限2次

鹰隼公司 (商店)
必定出售商品:
强化芯片*5 (150) 数据芯片*2 (100)
便携能源*1 (150)
若有以下义体未获得,则随机出售一种:
电力充能义骨*1 (500) 智能手臂*1 (500)
脑机接口*1 (500) 仿生心脏*1 (500)
极光翼刃*1 (500) 光感神经元*1 (500)
放电皮层*1 (500)
随机出售两个军用物资:
信号干扰器*1 (200) 无声钩爪*1 (200)
榴弹炮*1 (200) 破片燃烧弹*1 (100)
破片闪光弹*1 (100) 重型狙击枪*1 (200)
30%概率出售的商品:
强化芯片*5 (200) 免疫抑制剂*1 (200)
30层以上,10%概率出售的商品:
【反刺棱镜】 (500, 限1次)
受到致命伤害时,免疫并反弹该伤害(包裹中直接生效,生效后物品损毁)
获得对应情报后出售的商品:
外接装备槽扩容器*1 (800)
勒索可获得 强化芯片x10 或 数据芯片x3 ,各上限2次(2种商店的限次道具不共享上限)

奢靡酒廊 (特殊空间)
x5层出现,内部 ①情报商、②服务员、③摇滚乐手 ④诺亚回收员

①情报商
(购买情报需要100探索点,可购买2次)
概率获得一条情报 或 道具,获得情报后才能在对应事件获得道具
可获得的情报:
诺亚公司:视觉槽扩容器
鹰隼公司 (研发):外接装备槽扩容器
鹰隼公司 (运送):骨骼槽扩容器
研发中心储物柜(1):脏器槽扩容器
研发中心储物柜(2):义体 - 网关臂盾
清道夫:肢体槽扩容器
赛博疯子:大脑槽扩容器
诺亚·审判者:义体 - 防火墙
可获得的道具:
表皮槽扩容器 (限1次)
义体【红外扫描仪】 (限1次)
最新情报 (限1次) 使用:对磁力者造成伤害提升3%
便携能源*3 数据芯片*2 免疫抑制剂*1 随机军用物资*1
②服务员
(来杯美酒需要消耗150探索点)
获得 攻击 或 魔力+1,或 生命 或 魔法值+10
累计购买6次后可打探消息,获得 服务员见闻 (限1次) 使用:对鞭索造成伤害提升3%
③摇滚乐手
加入狂欢可获得奏响节拍状态:攻击时,60%概率翻开目标周围石板,攻击及魔力提升5%,击败敌人时,获得探索点+1,所受伤害降低8% (持续5层)
穿戴【摇滚电吉他】时对话可触发对暗号,输入密码【605185】可获得召唤物:摇滚乐手,之后摇滚乐手不再出现在酒廊。摇滚乐手【音浪】每3轮发动,对所有敌人造成一次伤害
【狂欢】在场时,冈布奥攻击及魔力提升30%
【震撼】在场时,所有敌人攻击降低20%
④诺亚回收员
所有槽位强化达到10级后,才会出现
可按1:1 把 强化芯片 兑换为 数据芯片

梦境系统
建筑未破解时,带有随机一种负面光环效果:月球漫步:每轮降低3点义体适应性,并消耗2点电能沙漠热息:每6轮对冈布奥附加燃烧(每轮损失2%生命值,持续2轮)佣兵围剿:每7轮召唤1名赛博佣兵(最多召唤7次)电刑拷问:每5轮对冈布奥进行电击,造成21点伤害
破解概率初始为30%,破解奖励:清除当前负面光环对当前在场敌人施加电波干扰效果(攻击降低25%),持续6轮
破解时,有30%的初始概率获得【黑客入侵】状态:所有义体及核心效果降低20%,持续2层

智能运输车
破解概率初始为60%,破解奖励:强化芯片x8~10、随机军用物资x1~2
50%概率获得 便携能源x1获得对应情报后,可获得【骨骼槽扩容器】
破解时,有30%的初始概率获得【黑客入侵】状态:所有义体及核心效果降低20%,持续2层

云端
破解概率初始为45%,破解奖励:数据芯片x3~5第二次成功破解时,额外获得【黑客数据】使用:对黑客造成伤害提升3%
破解时,有30%的初始概率获得【黑客入侵】状态:所有义体及核心效果降低20%,持续2层

研究中心:夹层入口
内部可出现 仿生人的残骸、改造人的残骸、储物柜
储物柜:获得 强化芯片x2~4、免疫抑制剂x1
随机获得下列未曾获得的义体之一:【适配义骨】【适配义臂】【适配额皮质】【适配肺叶】【适配螳螂刀】【适配神经元】【适配皮层】
获得对应情报后,可获得义体【网关臂盾】获得对应情报后,可获得【脏器槽扩容器】

救护公司
【普通服务】(消耗50探索点)恢复15%生命值及魔法值
【高级服务】(消耗200探索点)派遣救护小队协助作战,持续本层急救医生【急救】每轮发动,为冈布奥恢复生命值重装卡车【掩护】为冈布奥抵挡伤害【防爆装甲】降低50%所受伤害急救先锋【扫除障碍】每轮发动一次攻击,并翻开目标周围石板【探路】侦测钥匙的位置
【至尊服务】(使用过10次以上服务,消耗500探索点,限1次)获得【生物芯片】
阵亡时复活,并恢复100%生命值以及魔法值,同时召唤救护小队协助作战(包裹中直接生效,生效后物品损毁)
第5次使用公司服务时,额外获得义体【活血泵】

赛博疯子
50层+出现,使用群攻可转换为敌对目标
10%概率掉落 义体【异常反射弧】
第二次击败时,掉落 霓虹旧报 使用:对烈焰狂徒造成伤害提升3%获得对应情报时,掉落【大脑槽扩容器】

诺亚·审判者
BOSS,单列出来是因为有特殊掉落
第四次击败时,掉落 诺亚通告 使用:对清道夫造成伤害提升3%获得对应情报时,掉落 义体【防火墙】

霓虹之塔 (特殊空间)
60层+出现,隐藏冈布奥建筑
每层清一波小怪,清完点楼梯上楼,直到7层遇到【都市英雄】
打败他,首次获得【都市英雄冈布奥】,后续获得碎片*20
五、残骸和异界彩蛋

仿生人的残骸
翻找:获得 数据芯片x1~310%概率获得 【光学迷彩】 (7次保底,限1次)
光学迷彩 闪避+6%,闪避上限+4%;每6轮发动,获得光学迷彩化(所受伤害降低80%,持续1轮)
异界:
【残破的仿生人灵魂】使用:随机获得50~100点探索点
【完整的仿生人灵魂】使用:冈布奥生命值+20

改造人的残骸
翻找:获得 强化芯片x1~4、随机军用物资*1
第一次翻找额外获得【适配义眼】第二次翻找额外获得【不眠之眼】
异界:
【残破的改造人灵魂】使用:获得强化芯片×2
【完整的改造人灵魂】使用:获得数据芯片×2

罗伊的残骸
翻找:【记忆芯片】(4星神器) 每进入下一层,损失10%生命值,并施放末日审判 (装备后无法卸下,10层后销毁)
异界:【罗伊的灵魂】使用:获得义体【唐怀瑟之门】

强尼的残骸
翻找:【银色机械义手】受到伤害后,为自身叠加一层不屈(所受伤害降低4%,持续3轮,最多叠加3层)
异界:【强尼的灵魂】使用:获得摇滚电吉他
摇滚电吉他 (5星手套) 攻击+6%;攻击时,20%概率施放闪电链

大卫的残骸
翻找:义体【游隼】
异界:【大卫的灵魂】使用:义体游隼,能力提升

机械先驱的残骸
翻找:【机械核心】(3星神器) 每进入下一层,恢复1点所有专属技能量
异界:【机械先驱的灵魂】使用:机械核心,能力提升【机械臂】(5星神器) 每进入下一层,恢复2点所有专属技能量;施放气系伤害类魔法时,额外施放一次

幻视的残骸
翻找:【原石】使用:投掷后,对敌人造成50点伤害
异界:【幻视的灵魂】使用:获得心灵宝石心灵宝石 使用:大脑部位的义体效果提升20%
六、大盗神彩蛋
大盗神彩蛋会在研究中心出现

德罗宁DMC-12
这款造型独特的车子,实际是一台神奇的时光机。当它的车速提升至88英里时,便能穿越时空,回到过去。
驾 驶:回退12层迷宫

钢铁巨人的拇指
这是钢铁巨人在英雄式的自我终结前,最后一个动作。这个标志着胜利的拇指充满了许多无法领悟的情感,或许他想借助这个动作鼓舞人们勇敢地面对未来。
致 敬:获得 数据片段x500。
以下冈布奥出战时,随机一个义体槽位强化上限+1:零式、终结者、机帝神、装甲、未来猫、阿瓦隆、Cytus、凯瑟琳、机械使徒、暗裔、电池

腐蚀性血液
这滩绿色的液体不断地冒着气泡,并散发出刺鼻的酸臭味,腐蚀着周围的一切。
收 集: 【腐蚀性血液】使用:投掷后,对所有敌人造成20点伤害,并附带腐蚀效果(每轮降低20%攻击,持续5轮)。若腐蚀状态下累计遭受5次伤害,则腐蚀结束后会立即阵亡
七、隐藏食谱
磁流交感液
食用:恢复100点电能降低电能消耗+10%
隐藏食材【玻璃磷片】翻找 幻视的残骸 获得
八、抓拍照片
清道夫的照片 (限5次)
途径:遇到清道夫抓拍(10%)
使用:获得便携能源×1
赛博疯子的照片 (限1次)
途径:击败赛博疯子(15%)使用:所有造成的伤害提升2%
诺亚·审判者的照片 (限1次)
途径:进入BOSS层抓拍(30%)使用:冈布奥攻击+5;所有义体,特殊效果+5%
九、新药剂
爆破瓶 (2星)使用:翻开所有石板,对所有敌人造成200点伤害
金属粘液 (2星)使用:降低敌人攻击+3;仿生人及都市英雄冈布奥使用时,效果翻倍
活血试剂 (2星)使用:每轮恢复生命值+1
电能试剂 (3星)使用:恢复100%所有专属技能量;在霓虹之都使用时,电能消耗降低20%
十、扫荡 和 DP
本图特产为 经验+2000
扫荡基础收益与地狱边境相同
但目前加成球球没有雕像 所以金币排在第7,经验排在第3

特殊DP
这个迷宫dp比较简单,但是特殊机制不算太给力,打起来有点偏难
推荐阵容:
王昭君 帝释天 宇宙刑警
神器:竖琴
药剂:圣者的凝视
称号:异界 + 大地 + 毁灭 + 邪龙
因为这个图的boss越拖越难打,所以用这套阵容追求秒怪。称号方面,起手先点出异界,然后点暗影战士和毁灭,大地放最后。
前期商店的义体遇到大脑和神经槽优先买一下,别的可以不急。芯片如果探索点有富余也可以买一点。后期芯片和义体全买。
义体优先植入和强化 大脑、神经、视觉, 然后 骨骼,再然后其它,前期适应性比较少,尽量用占用比较低的义体,但加探索点的视觉一定要装。
推荐义体:
大脑:算法加速器
神经:热敏
肢体:充能手臂
表皮:硝化皮层
脏器:活血泵
骨骼:电力充能
外接:随意
视觉:不眠
装备上摇滚电吉他
普通层小怪基本上就是一路丢帝释天技能,血低了就开一下活血泵再丢,进洞注意优先杀清道夫,90以上秒不动小怪了,开活血泵一个一个砍,拿到钥匙就下楼。
BOSS层尽量快秒,30、40直接脉冲秒,50、60静电祝福脉冲秒,70多上个瓦解、80,90静电毁灭瓦解脉冲,100所有法术全用掉堆死完事。

特殊残骸产物,一局一次

义体一共32个,其中有一个必须异界拿,还有一个神经的异常反射弧没保底比较难拿,别的都很简单。这次没有拿法很特殊的道具。
需要注意的就是x5层的情报一定要去买,没有拿到对应情报的道具是不会出的,查缺补漏可以看前边机制介绍里的义体一览图。
强化一局可以强72次,尽量在主线多强化几次减少无尽压力。



这都是地图普通建筑,随手做一下就好


这3个是X5层奢靡酒廊里的
服务员和情报商没什么好说的,重点说一下回收员,回收员是必须所有部位都强化到10级才会出现在酒吧
强化到10级需要对应的扩容槽
大脑槽扩容器:赛博疯子 (需要情报)
神经槽扩容器:隐蔽诊所 (需要强化总次数≥15)
肢体槽扩容器:大偷清道夫 (需要情报)
表皮槽扩容器:情报商买情报直接给
脏器槽扩容器:研发中心储物柜 (需要情报)
骨骼槽扩容器:智能运输车 (需要情报)
外接装备槽扩容器:鹰隼商店购买 (需要情报)
视觉槽扩容器:诺亚商店购买 (需要情报)
这里边最难拿的是肢体,首先要在情报商刷出过清道夫的情报,然后用在 商店买 或者 残骸摸 的无声狗爪,去找清道夫赌大偷。
别的都是符合条件直接给,这个需要赌一下概率。记得一定看好,刷出过情报才能去偷。

使用系列的,记得用就好。其中军用物资指的是:
信号干扰器、无声钩爪、榴弹炮、破片燃烧弹、破片闪光弹、重型狙击枪

这个其实就是要求过载值到最高级别,不能用技能、不能用卷轴,每轮1%的掉血爬10层。
我的建议是最后一次大地的时候去做,大地回较低层,把血盾刷满,使用主动技【实境扭曲】拖回合把过载刷红,然后爬楼,宗旨就是少用回合数。记得关掉自动拾取。
如果有一些加盾加血的套装,那就非常简单,也可以用一些特殊的回血手段,比如伊斯坦丁腰带、光辉圣骑士称号之类,重生没试过不知道行不行。
如果什么都没有,那就赌快点找到钥匙,如果钥匙不好找那就小sl再试,尽量一两个怪就找到,即使什么东西都没有,这样做也是可以过的。
以上就是不思议迷宫霓虹之都攻略的全部内容,更多不思议迷宫相关攻略,敬请关注本站。
相关游戏资讯
猜你喜欢内容
热门推荐
手游开服表
游戏攻略
加入收藏
